Elektrický kotel - TENKO MINI DIGITAL 220V 3kW
Kód: DKEM 3KW 220VDetailní popis produktu
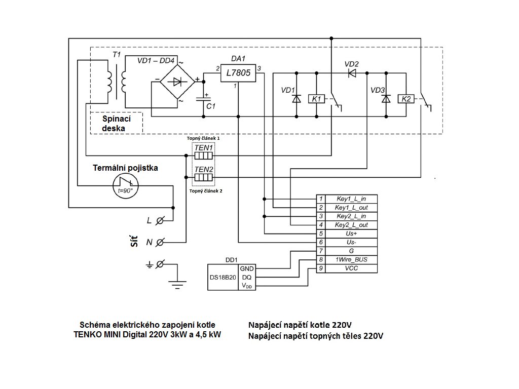
Elektrický kotel TENKO MINI DIGITAL 220V 3kW
Elektrický kotel TENKO MINI DIGITAL 220V 3kW je kompaktní a výkonné řešení pro vytápění menších prostor do 30 m². Díky svému minimalistickému designu a vysoké účinnosti je ideální volbou pro byty, chaty, kanceláře nebo jako doplňkový zdroj tepla v kombinaci s jinými topnými systémy. Kotel je určen výhradně pro připojení do standardní sítě 220V.
Tento moderní elektrický topný kotel 3kW od značky Tenko umožňuje plynulou regulaci teploty topného média v rozmezí 0–80 °C. Díky digitálnímu ovládání, spolehlivosti a snadné obsluze je jeho provoz bezproblémový a bezpečný. Kvalitní konstrukce z oceli chráněná proti korozi zajišťuje dlouhou životnost zařízení.
Tenko MINI DIGITAL 3kW nabízí vysoký koeficient účinnosti (až 99 %), jednoduchou instalaci i v omezených prostorech a minimální nároky na údržbu. Skvělý poměr ceny a výkonu z něj dělá jednu z nejlepších voleb mezi elektrickými kotli pro menší objekty.
Výhody elektrického kotle Tenko 3kW
-
Kompaktní rozměry a nízká hmotnost
-
Tichý provoz díky moderní elektronice
-
Atraktivní a nenápadný design
-
Digitální regulace s přesným nastavením teploty
-
Vhodný pro otevřené i uzavřené topné systémy
-
Kompatibilní se solárními systémy, tepelnými čerpadly a klimatizací
-
Jednoduché ovládání a snadná montáž
Technické parametry:
-
Výkon: 3 kW
-
Napětí: 220V
-
Počet topných těles: 2
-
Počet výkonových stupňů: 2
-
Regulace teploty topného okruhu: 0–80 °C
-
Účinnost: 99 %
-
Typ ohřívače: 1 blok se dvěma topnými tělesy
-
Připojovací závity: Ø 3/4" (vnější závit)
-
Objem výměníku tepla: 0,85 dm³
-
Maximální provozní tlak: 3 bary
-
Rozměry (V x Š x H): 465 × 151 × 91 mm
-
Hmotnost: 4,7 kg
-
Postupná regulace výkonu: Ano
-
Provoz v otevřeném systému: Ano
Speciální funkce:
-
Provozní kapalina: Čistá, neviskózní, neagresivní kapalina bez pevných částic – ideálně voda nebo kapaliny s podobnými vlastnostmi
-
Možnost využití jako záložní topný zdroj
Elektrický kotel TENKO MINI DIGITAL 3kW je skvělou volbou pro efektivní vytápění s nízkými provozními náklady. Pokud hledáte malý elektrický kotel s vysokou účinností a jednoduchým ovládáním, Tenko MINI je pro vás ideální volba.
Doplňkové parametry
| Kategorie: | Elektrický kotel - TENKO MINI DIGITAL 220V 3KW a 4,5kW |
|---|---|
| Záruka: | 2 roky |
| Hmotnost: | 4.7 kg |
| EAN: | 0745314272742 |
Diskuze
Buďte první, kdo napíše příspěvek k této položce.
