Elektrický kotel - TENKO MINI ECONOM 220V 3kW
Kód: KEM 3KW 220VDetailní popis produktu
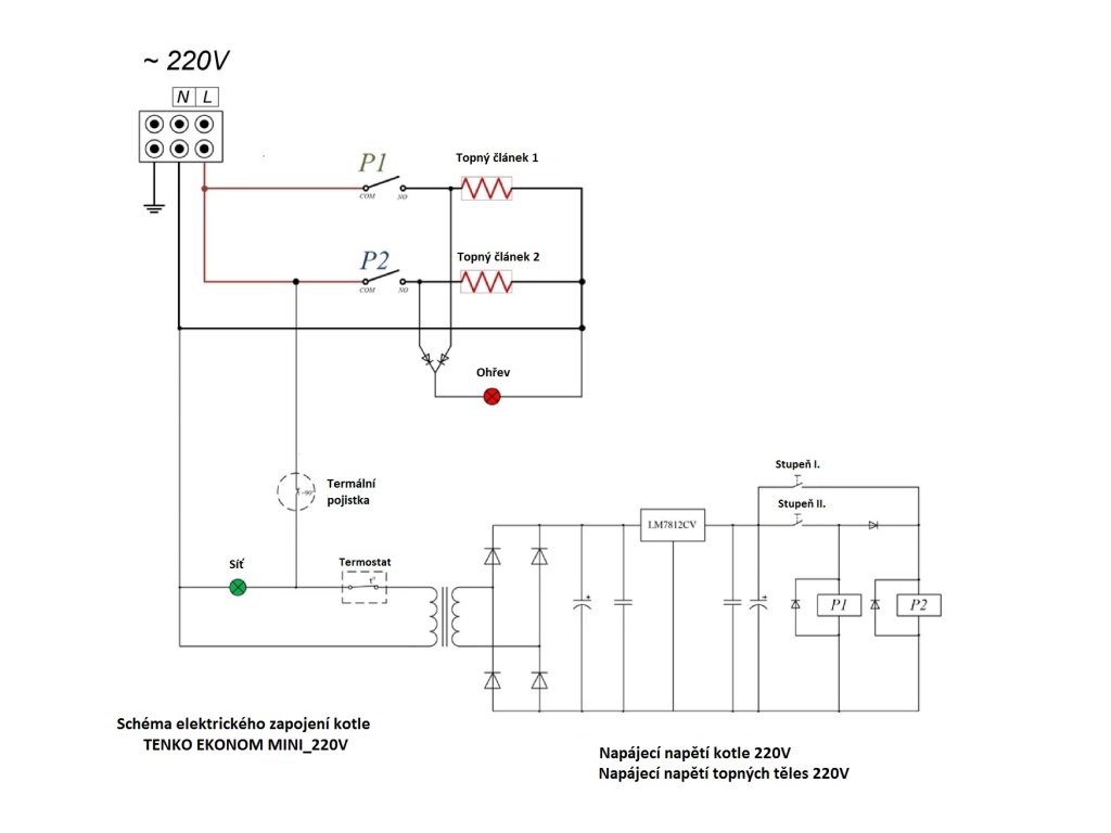
TENKO Mini Econom 220V 3kW – kompaktní a úsporný elektrický kotel s podporou fotovoltaiky
Elektrický kotel TENKO Mini Econom 3,0 kW představuje spolehlivé a cenově dostupné řešení pro vytápění menších místností do 30 m² nebo jako doplňkový zdroj tepla ke stávajícím systémům. Je navržený pro jednofázovou síť 220V a umožňuje připojení na fotovoltaiku, čímž výrazně snižuje provozní náklady a přispívá k efektivnějšímu využití energie.
Vysoká účinnost a bezpečný provoz:
✔ Dvoustupňový ochranný systém – chrání před přehřátím
✔ Italský termostat IMIT – plynulá regulace teploty 0–90 °C
✔ LED indikátory – snadné sledování provozu
✔ Dva stupně výkonu – 3,0 kW se dvěma topnými tělesy (2 × 1,5 kW)
Výhody kotle TENKO Mini Econom:
✅ Ekologický provoz – bez emisí a bez potřeby komína
✅ Kompaktní rozměry a nízká hmotnost (4,7 kg) – snadná manipulace
✅ Tichý chod – nehlučný provoz díky moderním technologiím
✅ Kvalitní zpracování – ocelový plášť s antikorozní úpravou
✅ Vhodný pro podlahové vytápění – ideální pro nízkoenergetické domy
✅ Podpora multitarifního měřiče – šetří náklady na elektřinu
✅ Možnost připojení na fotovoltaiku – ještě větší úspory
✅ Bezpečný provoz – tepelná pojistka, testování při tlaku 8 barů
Technické parametry:
• Napětí: 220V
• Výkon: 3 kW (2 × 1,5 kW topná tělesa)
• Regulace teploty: 0–90 °C
• Maximální tlak: 3 bar
• Rozměry: 465 × 151 × 91 mm
• Hmotnost: 4,7 kg
• Připojení: Ø 3/4 palce (vnější závit)
• Ovládání: Analogové
• Počet topných těles: 2
• Počet stupňů ohřevu: 2
Doplňující informace:
• Možnost připojení pokojového termostatu: Ne
• Provoz v otevřeném systému: Ano
• Možnost podlahového vytápění: Ano
• Kompatibilní s multitarifním měřičem: Ano
• Možnost připojení na fotovoltaiku: Ano
!!! Důležité: Před instalací si zkontrolujte elektrickou síť, pojistky a průřez kabelů!
TENKO Mini Econom nabízí skvělý poměr ceny a výkonu a je perfektní volbou pro ekologické a úsporné vytápění.
Jsme oficiální zástupce značky TENKO pro Českou republiku, Slovensko a Maďarsko.
Doplňkové parametry
| Kategorie: | Elektrický kotel - TENKO MINI ECONOM 220V 3kW 4,5kW |
|---|---|
| Hmotnost: | 4.7 kg |
| EAN: | 0745314272599 |
Diskuze
Buďte první, kdo napíše příspěvek k této položce.
